访客 >
教工 >
学生 >
设为首页
|
加入收藏
|
站内搜索
学院首页
学院概况
学院介绍
现任领导
机构设置
学院荣誉
联系我们
党建工作
专业概况
专业介绍
师资队伍
人才培养方案
学生工作
学工人员
学工动态
学生风采
教学科研
教学管理
科研成果
技能竞赛
培训鉴定
招生就业
招生专栏
企业招聘
就业创业
校友风采
创新园地
实习实训
实训条件
技能抽测考核标准
合作交流
校企合作
对外交流
社会服务
学院概况
学院介绍
现任领导
机构设置
学院荣誉
专业建设荣誉
实训基地荣誉
教学团队荣誉
技能竞赛荣誉
联系我们
您当前所在的位置:
学院首页
->
学院概况
->
学院荣誉
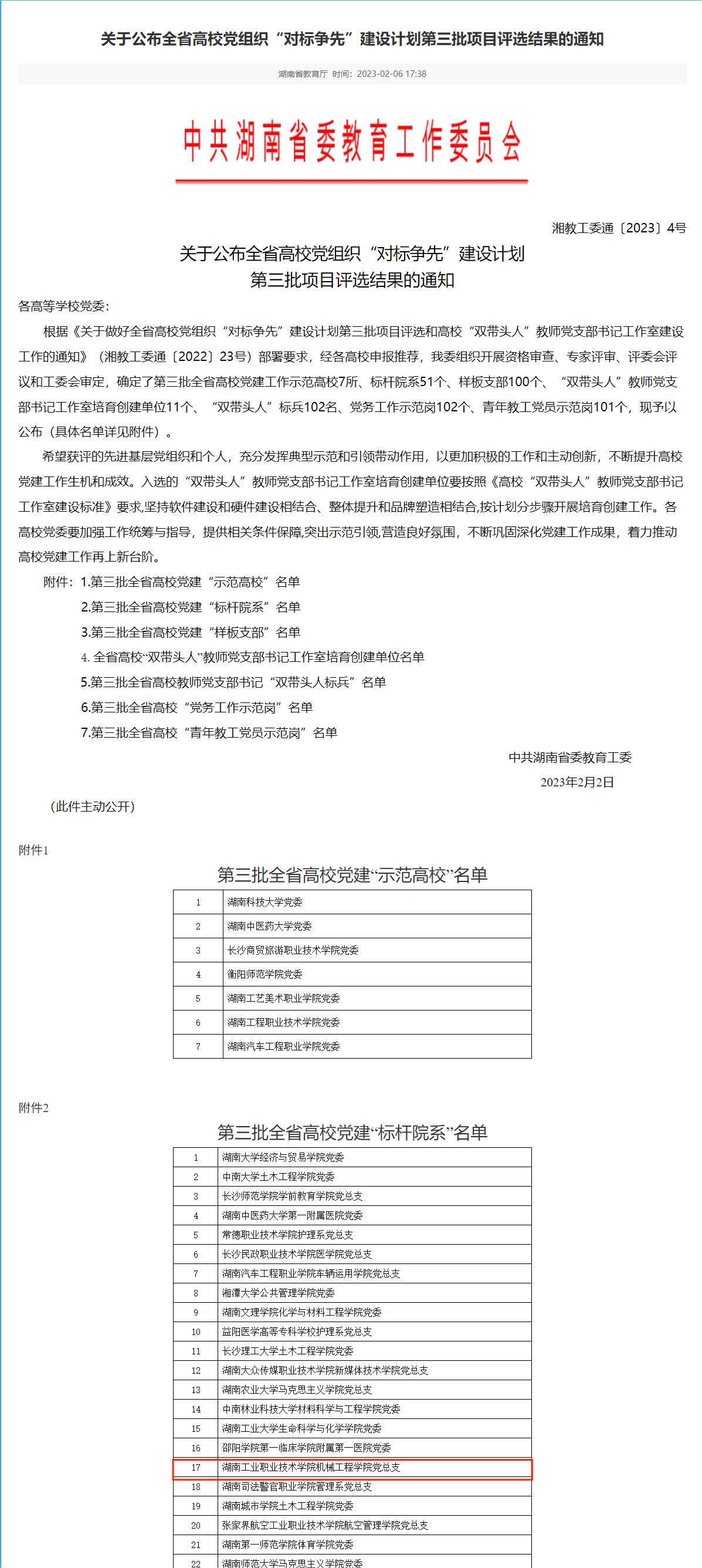
机械工程学院党总支入选湖南省第三批高校党建“标杆院系”
map